2024-05-05 14:43:24
春去夏来,花事更迭。立夏已至,温柔浪漫的春花虽谢,热烈绚烂的夏花接续。在郑州,夏日赏花去哪里?记者为您梳理了一份指南。

唯有此花开不厌,一年长占四时春。
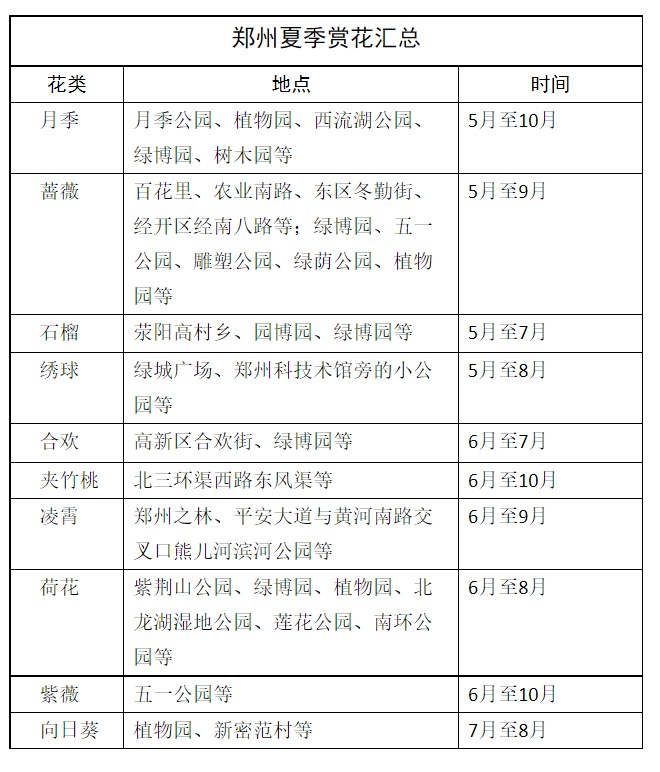
月季是郑州市花,四季开花,故又名“月月红”。夏天是月季花开最盛的时节,明艳的花朵在骄阳下显得饱满而耀眼。郑州月季种植量很大,街头巷角随处可见。郑州月季公园因月季而得名,园内月季花展正在举行,50万株月季花开正盛,姹紫嫣红一片花海,是市内观赏月季的最佳去处。此外,植物园、西流湖公园、绿博园、树木园等地的月季花也很值得观赏。
水晶帘动微风起,满架蔷薇一院香。
蔷薇与月季相似,二者同属蔷薇科植物。蔷薇花期很长,从4月可持续到9月,历经整个夏天。蔷薇具有蔓延和攀援的习性,城市的蔷薇多种植在墙边,蔷薇爬满墙面,花开之时,形成一道道美丽花墙,浪漫动人。郑州很多地方的墙边都种有蔷薇,走在街上,经常可见美丽浪漫的蔷薇花墙,如百花里、农业南路、东区冬勤街、经开区经南八路、长江路与南三环之间的通站路等。绿博园、五一公园、雕塑公园、绿荫公园、植物园等公园也是观赏蔷薇的好去处。
五月榴花照眼明,枝间时见子初成。
石榴花是初夏的代表花卉,一般5月至7月开放,花开欲燃,火红热烈。荥阳是中国国家地理产品河阴石榴的故乡,全市种植石榴6万余亩,每年5月到6月,火红的石榴花遍布田间山上,高村乡的刘沟村、官峪村等地都是观赏石榴花的胜地。绿博园、园博园等地也有成片的石榴花可供观赏。
疑是飞来蝶作球,绿阴深处白云浮。
绣球花开团团,花朵圆润饱满,形似绣球,多为粉色、白色和淡蓝色。绣球与春季开花的木绣球不是一种花,绣球花期一般在6月到8月,有些品种的绣球花期可从5月持续到10月,比如很多人都知道的“无尽夏”,其从晚春开至初秋,延续整个夏天,故名“无尽夏”。绿城广场是郑州最著名的绣球花观赏地,每年5月到6月,这里的绣球花海是赏花者的天堂。郑州科技术馆旁的小公园也有一片绣球花,花开之时,缤纷浪漫的氛围拍照很出片。
相思树上合欢枝,紫凤青鸾共羽仪。
合欢是名字最好听的树之一,诗意而浪漫,是爱情的象征。其花多为上端粉红、下端白色,伞球状的花形清新婉约、不落俗流。合欢花期为6月到7月,花开之时,满树如烟霞飘绕。合欢树在郑州比较常见,但每个地方数量都不多,高新区合欢街两旁合欢树相对较多,绿博园内也有多种合欢。

叶如桃叶回环布,枝似竹枝罗列生。
夹竹桃全株有毒,千万不能误食,但花开却是极美,常用作观赏。其茎似竹、花似桃,故名夹竹桃。夹竹桃花期很长,能从6月开到10月。郑州很多公园、路边都种植有夹竹桃。渠西路北三环东风渠旁有长达百米的夹竹桃,花开之时,繁花满枝,浪漫氛围拉满,是著名的夏日网红打卡地。
直绕枝干凌霄去,犹有根源与地平。
凌霄是爬藤植物,花期6月到9月。其藤蔓曲折向上,攀援在墙壁、山石或树木上,形成一道道绿幕,橘黄、橙红的花朵点缀其上,如一幅幅美丽的油画。郑东新区平安大道与黄河南路交叉口附近的熊儿河滨河公园内,有一片面积很大的凌霄花廊,花开之时,绿叶繁花满架,是一道十分别致的景观,每年都吸引众多人来此拍照打卡。郑州之林也有大片的凌霄花,观赏效果极佳。
接天莲叶无穷碧,映日荷花别样红。
如果说夏季只能选择一种代表性花卉,那一定是荷花。出淤泥而不染,濯清涟而不妖,亭亭净植,香远益清。荷花不仅清新美丽,自古以来也是美好品格的象征。另外值得一提的是,睡莲虽与荷花相似,但与荷花并不是一种。睡莲叶子浮在水面,荷花花叶挺出水面,二者各有各的美,花期都在6月到8月,7月为最盛。紫荆山公园是郑州荷花种植面积较大的地方,是市区观赏荷花的胜地。绿博园、植物园、北龙湖湿地公园、莲花公园、南环公园等地也有大片的荷花、睡莲可供观赏。
晓迎秋露一枝新,不占园中最上春。
紫薇花花期很长,从6月持续到10月,其花多呈紫色,色彩艳丽、热烈如火,一簇簇大红大紫的花枝,是夏日里一道明艳的风景。紫薇被广泛用于园林绿化,在郑州各大公园、街道及居民小区随处可见紫薇花。五一公园紫薇栽种面积近3000平方米,有10余个品种,每年盛夏,园中各色紫薇竞相开放,如云如霞,是市内观赏紫薇的最佳去处,该园每年也会举办紫薇花展。
更无柳絮因风起,唯有葵花向日倾。
向日葵花期为7月到8月,其挺拔的身姿,大而圆的金黄色花盘,在最炙热的时节追着太阳而开,彰显出蓬勃旺盛的生命力。郑州植物园有数万株向日葵,盛夏时节,金黄的向日葵在蓝天白云下迎着烈日骄阳,蔚为壮观。此外,新密米村镇范村的向日葵花海既美丽壮观,又有田园之趣,是盛夏拍照打卡的绝好去处。

生如夏花之绚烂,夏天的花大多花期很长,开得热烈明艳,表现出旺盛的生命力,散发着灿烂的光芒。南风夜起,天气渐热。在接下来的日子里,郑州的夏花将逐次开放。暑热季节,闲暇之时走进绿荫深处、百花丛中,一边消夏纳凉,一边赏花观景,岂不是一个很好的选择?
记者 李宇航 文 马健 李新华 图

编辑:李雅薇
特别声明:未经正式授权请勿转载本文,侵权必究
微信扫一扫
在手机上浏览