2023-06-01 06:58:42

今天是2023年6月1日,星期四,农历四月十四。今天白天到夜里,晴转多云,偏西风3级,最高温度31℃,最低温度20℃,AQI:56,空气质量:良,空气湿度:71%,气压:1000hPa。今天是六一儿童节,不论几岁,快乐万岁~
温馨提示:今日(7-21时),郑州市机动车号牌最后一位阿拉伯数字为4和9的车辆限行。



点击收看5月31日央视《新闻联播》
点击收看5月31日《河南新闻联播》
点击收看5月31日《郑州新闻联播》

点击收听6月1日中央台《新闻和报纸摘要》
点击收听6月1日河南台《河南新闻》
点击收听6月1日郑州台《郑州早新闻》
点击收听6月1日中原网《每天3分钟,尽览天下事》


http://paper.people.com.cn/rmrb/html/2023-06/01/nbs.D110000renmrb_01.htm
习近平在北京育英学校考察时强调
争当德智体美劳全面发展的新时代好儿童
向全国广大少年儿童祝贺“六一”国际儿童节快乐
蔡奇丁薛祥陪同考察
■ 少年儿童是祖国的未来,是中华民族的希望。新时代中国儿童应该是有志向、有梦想,爱学习、爱劳动,懂感恩、懂友善,敢创新、敢奋斗,德智体美劳全面发展的好儿童。希望同学们立志为强国建设、民族复兴而读书,不负家长期望,不负党和人民期待
■ 教育的根本任务是立德树人,培养德智体美劳全面发展的社会主义建设者和接班人。学生的理想信念、道德品质、知识智力、身体和心理素质等各方面的培养缺一不可。“双减”政策落地有一个过程,要久久为功。要引导家长、学校、社会等各方面提高认识,推动落实好“双减”工作要求,促进学生全面发展。育英学校具有光荣的革命传统和鲜明的红色基因。要加强革命传统教育,让每一位育英学校的学生牢记学校的光荣历史,铭记党的关怀,赓续红色传统,传承红色基因,从小听党话、跟党走,立志为党成才、为国奉献
■ 提高人的健康素质,青少年是黄金期。这个阶段,长身体是第一位的,身体好了,才能为今后一生的学习工作打好基础。体育锻炼是增强少年儿童体质最有效的手段。现在生活条件好了,孩子们不是要吃得胖胖的,而是要长得壮壮的、练得棒棒的。体育锻炼要从小抓起,体育锻炼多一些,“小胖墩”、“小眼镜”就少一些。学校要把体育老师配齐配好,家庭、学校、社会等各方面都要为少年儿童增强体魄创造条件
■ 很多知识和道理都来自劳动、来自生活。引导孩子们从小树立劳动观念,培养劳动习惯,提高劳动能力,有利于他们更好地学习知识。新时代生态文明建设要从娃娃抓起,通过生动活泼的劳动体验课程,让孩子亲自动手、亲身体验、自我感悟,让“绿水青山就是金山银山”的理念早早植入孩子的心灵
■ 希望同学们从小树立“科技创新、强国有我”的志向,当下勇当小科学家,未来争当大科学家,为实现我国高水平科技自立自强作贡献
■ 中国特色社会主义教育体系是好的,我国的基础教育在世界上是有优势的,要坚定文化自信,把自己好的东西坚持好,把国外好的东西借鉴好,与时俱进、开放发展,让孩子们有更广阔的眼界、更开阔的思路、更开放的观念,努力培养堪当民族复兴重任、勇于创造世界奇迹的国之栋梁
■ 人才培养,关键在教师。广大教师要牢记为党育人、为国育才的初心使命,以人民教育家为榜样,以德立身、以德立学、以德施教。要在全社会营造尊师重教的良好风尚,让教师成为最受社会尊重和令人羡慕的职业,努力形成优秀人才争相从教、优秀教师不断涌现的良好局面
■ 党中央始终关心关怀少年儿童的健康成长,采取了一系列政策举措,努力为孩子们健康成长创造更好环境。我相信,有中国共产党的领导和社会主义制度的显著优势,生活在中华民族大家庭里的各族儿童一定会越来越幸福,一定会拥有更加美好的未来。各级党委和政府、社会各方面要切实做好与儿童事业发展有关的各项工作,关心帮助困难家庭的孩子特别是孤儿和残疾儿童,让所有孩子都能感受到党和政府的温暖,都能有一个幸福美好的童年
■ 今天的少年儿童是强国建设、民族复兴伟业的接班人和未来主力军。为在本世纪中叶把我国全面建成社会主义现代化强国,现在是我们这一代人在努力奋斗,未来要靠你们去接续奋斗
在“六一”国际儿童节到来之际,中共中央总书记、国家主席、中央军委主席习近平5月31日上午来到北京育英学校,看望慰问师生,向全国广大少年儿童祝贺节日。习近平强调,少年儿童是祖国的未来,是中华民族的希望。新时代中国儿童应该是有志向、有梦想,爱学习、爱劳动,懂感恩、懂友善,敢创新、敢奋斗,德智体美劳全面发展的好儿童。希望同学们立志为强国建设、民族复兴而读书,不负家长期望,不负党和人民期待。
中共中央政治局常委、中央办公厅主任蔡奇,中共中央政治局常委、国务院副总理丁薛祥陪同考察。(今日《人民日报》1版、2版)

《求是》杂志发表习近平总书记重要文章
中国式现代化是中国共产党领导的社会主义现代化
6月1日出版的第11期《求是》杂志将发表中共中央总书记、国家主席、中央军委主席习近平的重要文章《中国式现代化是中国共产党领导的社会主义现代化》。(今日《人民日报》1版、4版)

习近平复信孟加拉国儿童阿里法·沁
近日,国家主席习近平复信孟加拉国儿童阿里法·沁,鼓励她努力学习、追求梦想,传承好中孟传统友谊。(今日《人民日报》1版)

为强国建设民族复兴注入不竭精神动力
——以习近平同志为核心的党中央引领中华文化创造性转化创新性发展纪实
“每一种文明都延续着一个国家和民族的精神血脉,既需要薪火相传、代代守护,更需要与时俱进、勇于创新。”
穿越历史的烟云,中华文明历经数千年风雨始终生生不息、历久弥新,在人类文明史册上写下浓墨重彩的篇章。(今日《人民日报》1版、2版)

http://newpaper.dahe.cn/hnrb/html/2023-06/01/node_1.htm
河南省十四届人大常委会第三次会议闭幕
楼阳生出席
向通过任命人员颁发任命书
圆满完成各项议程后,省十四届人大常委会第三次会议5月31日在郑州闭幕。省委书记、省人大常委会主任楼阳生出席,向通过任命人员颁发任命书。
省人大常委会党组书记、副主任李亚主持会议,副主任何金平、李公乐、刘南昌、苏晓红和秘书长吉炳伟出席。
会议表决通过了《河南省人民代表大会常务委员会关于修改〈河南省人民代表大会常务委员会任免地方国家机关工作人员办法〉的决定》《河南省人民代表大会常务委员会关于加强国有资产管理情况监督的决定》《河南省人民代表大会常务委员会关于修改〈河南省治理货物运输车辆超限超载条例〉的决定》,有关委员会关于省十四届人大一次会议主席团交付议案办理情况的报告,关于省十四届人大代表出缺和补选情况的代表资格审查报告,审查批准了开封、安阳、南阳、商丘、信阳、驻马店六个设区市地方性法规。(今日《河南日报》1版)

王凯在调研指导麦收工作时强调
全力以赴推进麦收工作
千方百计确保群众收益
近期,省长王凯先后到郑州航空港区、新乡市平原示范区、周口市西华县等地调研指导麦收工作,强调要认真落实全省“三夏”工作专题视频调度会部署,坚决扛稳粮食安全政治责任,全力以赴打好打赢夏收工作攻坚战,千方百计保障群众收益。(今日《河南日报》1版、2版)

牧原集团郑州研发中心揭牌运行
王凯出席并揭牌
5月31日,牧原集团郑州研发中心揭牌仪式举行,省长王凯出席仪式并揭牌。(今日《河南日报》1版)

拼抢二季度
重大项目推进势头强劲
5月27日,洛阳。总投资278亿元的中国石化洛阳百万吨乙烯项目建设现场,吊车林立、整装待发,省委书记楼阳生启动项目开工。
5月29日,郑州航空港区。一期投资额约200亿元的新型显示模组项目举行启动仪式,省长王凯宣布开工。
高度重视、高位推进。初夏的中原大地,抓项目、强投资、增动能的势头正劲。二季度是全年发展的“关键季”、项目建设的“黄金季”,各地重点大项目实施进度如何?连日来,记者采访了省发展改革委,并到项目现场进行调研。(今日《河南日报》2版)

我省“百日冲刺”促就业
助力高校毕业生高质量充分就业
随着高校毕业生求职关键期到来,5月31日,记者获悉,我省2023届高校毕业生就业“百日冲刺”行动启动,挖潜开拓更多岗位,做实做细就业指导,全力促进高校毕业生高质量充分就业。(今日《河南日报》5版)

https://zzrb.zynews.cn/html/2023-06/01/node_3.htm
安伟看望慰问少年儿童和教育工作者
推动教育优质均衡发展
培养优秀的社会主义建设者和接班人
5月31日,在“六一”国际儿童节来临之际,省委常委、市委书记安伟来到郑东新区普惠路第二幼儿园、普惠路小学,看望慰问少年儿童和教育工作者,向全市广大少年儿童送上节日的祝福。
普惠路第二幼儿园是省级示范幼儿园,环境整洁,童趣盎然。安伟走到小朋友中间,和大家一起做游戏,不时询问小朋友科学小实验蕴含的科学知识,祝福小朋友们健康成长、快乐生活。随后,安伟参观了儿童手工作品展,听取了幼儿园特色课程情况介绍,叮嘱有关负责同志要把郑州独一无二的人类史、文明史、建城史有机融入儿童教育中,从小培养儿童爱党爱国爱家乡的浓厚情怀,更好传承弘扬中华文化。
市领导吕挺琳、虎强参加慰问。(今日《郑州日报》1版)

致全市少年儿童的慰问信
值此“六一”国际儿童节来临之际,谨向全市少年儿童致以节日的祝贺和美好的祝福!向关心少年儿童健康成长并付出辛勤劳动的广大教师、少儿工作者和社会各界致以衷心的感谢和崇高的敬意!(今日《郑州日报》1版、2版)

安伟会见华为公司客人
发挥优势参与数字化建设
打造政企合作郑州样板
5月31日,省委常委、市委书记安伟会见华为公司高级副总裁、政务一网通军团CEO杨瑞凯一行,双方就深化合作进行深入交流、达成广泛共识。
虎强、史占勇参加会见。(今日《郑州日报》1版)

牧原集团郑州研发中心揭牌运行
王凯出席并揭牌
5月31日,牧原集团郑州研发中心揭牌仪式举行,省长王凯出席仪式并揭牌。
又讯 5月31日,市长何雄出席牧原集团郑州研发中心揭牌仪式并致辞,表示将以牧原集团郑州研发中心成立为契机,持续加强与牧原集团在产业发展、技术创新等领域更深层次的对接合作,为推动全国生猪稳产保供、丰富市民“菜篮子”、助力现代农业高质量发展做出更多贡献。(今日《郑州日报》1版)

何雄调研夏收和防汛工作并开展黄河巡河
精心组织 加强统筹 压实责任
确保夏收平稳有序城乡安全度汛
5月31日,市长何雄调研夏收和防汛工作并开展黄河巡河,强调要坚持人民至上、生命至上,全面落实省委、省政府部署要求,精心组织,加强统筹,压实责任,把夏收作为当前头等大事抓紧抓好,未雨绸缪防汛备汛,全力守护黄河安澜,以实际行动和成效确保夏收平稳有序、城乡安全度汛。(今日《郑州日报》1版、2版)

“抢” 麦
麦浪翻滚,机器轰鸣。
5月31日10时许,新密市曲梁镇草岗村一片麦田里,小麦收割机正麦浪中穿梭。所到之处,只留下一排排整齐的麦茬,秸秆就地粉碎还田,为后续农作物种植打下基础。(今日《郑州日报》1版、7版)

田间地头看抢收
眼下正是收麦的好时机。我市认真落实省、市“三夏”工作专题视频调度会部署,采取多种措施,组织农机抢收小麦,全力以赴打好打赢夏收工作攻坚战,千方百计保障群众收益,确保颗粒归仓。昨日,本报记者兵分多路,奔赴我市小麦主产地,蹲守田间地头,记录下一个个热火朝天的收麦场景。(今日《郑州日报》1版、7版)

https://zzrb.zynews.cn/html/2023-06/01/node_4.htm
(今日《郑州日报》2版)

郑州第二批人才公寓基本完成全部房源配租
千余套房源快速找到主人 还将提供更多贴心服务
昨日,记者从市住房保障和房地产管理局获悉,截至5月30日15时,2023年郑州市第二批次人才公寓基本完成房源配租。(今日《郑州日报》2版)
打造近悦远来的人才“良栖之地”
功以才成,业由才广。人才是第一资源,是城市发展的“智力引擎”。能不能吸引人才、留住人才,考验的是一座城市的管理智慧。毕业季求职高峰来临之际,2023年郑州市第二批次人才公寓基本完成房源配租,第二批郑州青年人才驿站正式启动运营——我市全力解决人才来郑、留郑发展的后顾之忧,全力营造“近悦远来”的人才发展生态环境。(今日《郑州日报》2版)

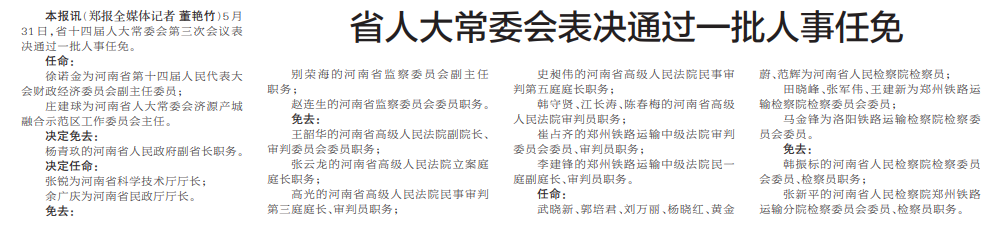
省人大常委会表决通过一批人事任免
5月31日,省十四届人大常委会第三次会议表决通过一批人事任免。(今日《郑州日报》2版)

我省12家科技企业孵化器晋升国家级
昨日,记者从省科技厅获悉,科技部近日公布了2022年度国家级科技企业孵化器名单,我省推荐的意谷创业孵化器等12家科技企业孵化器全部通过审核,晋升为国家级科技企业孵化器,新增数量位居全国第四。(今日《郑州日报》2版)

https://zzrb.zynews.cn/html/2023-06/01/node_5.htm
(今日《郑州日报》3版)

高考期间 限行送考车辆不予抓拍处罚
郑州交警全力为考生创造良好交通环境
2023年高考将于6月7日、8日分别在郑州市及各县(市)区的15个考区、133个考点举行,今年高考人数较往年有所增加,为保障高考顺利举行,为考生创造良好交通环境,郑州交警采取多项措施进行出行保障。(今日《郑州日报》3版)

第十二届中国创新创业河南赛区大赛在郑启动
创新引领,创业筑梦。5月31日,第十二届中国创新创业大赛河南赛区暨第十五届河南省创新创业大赛在郑州启动,企业可登录中国创新创业大赛官网(www.cxcyds.com)统一注册报名。大赛注册截止时间为6月16日,报名截止时间为6月23日。(今日《郑州日报》3版)

交管“放管服”新举措今起实施
昨日,记者从郑州市公安局公安交通管理局获悉,近日,公安部再推“放管服”新举措,自6月1日起实施。包括:深化减证便民、服务群众出行、创新“互联网+交管”服务。其中涵盖车驾管办牌办证、城市交通秩序、事故和违法处理、驾驶人教育审验、农村交通安全管理等服务。(今日《郑州日报》3版)

我省首批科普旅游线路发布
当旅游遇上科技,会碰撞出怎样的火花?昨日,记者从省科协获悉,在第七个全国科技工作者日期间,河南省科协推出了2023年河南省首批科普旅游线路,努力为公众带来智慧多样的科普服务。(今日《郑州日报》3版)

https://zzrb.zynews.cn/html/2023-06/01/node_6.htm
(今日《郑州日报》4版)

https://zzrb.zynews.cn/html/2023-06/01/node_7.htm
(今日《郑州日报》5版)

颗粒归仓 做好小麦抢收
“你好,张师傅,滹沱张村这边有50多亩小麦可以收割了,你那边忙完了赶过来收一下吧。”5月31日上午,在河南郑州航空港八岗办事处滹沱张村西地,农技人员朱红涛正在协调收割机抢收麦子。(今日《郑州日报》7版)

多措并举 全力护航“三夏”
“今年的麦穗黄澄澄的,颗粒饱满,亩产量肯定要比往年多。”5月31日,兴达路街道办事处辖区马渡村的田间地头,尹大爷正看着自家金色的麦田里联合收割机来回穿梭作业,脸上洋溢出丰收的喜悦。(今日《郑州日报》7版)

编辑:李雅薇 马子涵 林红 牛艺杰
特别声明:未经正式授权请勿转载本文,侵权必究
微信扫一扫
在手机上浏览