2023-09-05 07:17:00

今天是2023年9月5日,星期二,农历七月廿一。今天白天到夜里,晴天到多云,东北风3级,最高温度33℃,最低温度22℃,AQI:61,空气质量:良,空气湿度:86%,气压:1014hPa。
温馨提示:今日(7-21时),郑州市机动车号牌最后一位阿拉伯数字为2和7的车辆限行。



点击收看9月4日央视《新闻联播》
点击收看9月4日《河南新闻联播》
点击收看9月4日《郑州新闻联播》

点击收听9月5日中央台《新闻和报纸摘要》
点击收听9月5日河南台《河南新闻》
点击收听9月5日郑州台《郑州早新闻》
点击收听9月5日中原网《每天3分钟,尽览天下事》


http://paper.people.com.cn/rmrb/html/2023-09/05/nbs.D110000renmrb_01.htm
习近平向2023中国国际智能产业博览会致贺信
9月4日,国家主席习近平向2023中国国际智能产业博览会致贺信。(今日《人民日报》1版)

《习近平新时代中国特色社会主义思想专题摘编》民族文字版出版发行
为配合在全党深入开展的学习贯彻习近平新时代中国特色社会主义思想主题教育,中央主题教育领导小组办公室、国家民族事务委员会指导中国民族语文翻译局完成《习近平新时代中国特色社会主义思想专题摘编》蒙古文、藏文、维吾尔文、哈萨克文、朝鲜文、彝文、壮文等7种民族文字版翻译工作,即日起在全国出版发行。(今日《人民日报》1版)

《深入学习习近平关于科技创新的重要论述》出版发行
科学技术部组织编写的《深入学习习近平关于科技创新的重要论述》一书,近日由人民出版社出版,在全国发行。(今日《人民日报》1版)

李强将出席二十国集团领导人第十八次峰会
外交部发言人毛宁4日宣布:应印度共和国政府邀请,国务院总理李强将于9月9日至10日出席在印度新德里举行的二十国集团领导人第十八次峰会。(今日《人民日报》1版)

http://newpaper.dahe.cn/hnrb/html/2023-09/05/node_1.htm
2023中国(郑州)国际旅游城市市长论坛举行
王凯、杜江、希沙姆·阿姆纳共同启幕
9月4日,2023中国(郑州)国际旅游城市市长论坛在郑州国际会展中心开幕。省长王凯、文化和旅游部副部长杜江、埃及地方发展部部长希沙姆·阿姆纳共同启幕。(今日《河南日报》1版)

拓展文旅融合的朋友圈
9月4日,2023中国(郑州)国际旅游城市市长论坛在郑州举办。围绕着“发现新动能,促进旅游城市可持续发展”,100多个国内外旅游城市的市长和市长代表相聚“天地之中”,同组文旅“朋友圈”,共谋文旅新发展。(今日《河南日报》1版)

我省“零碳工厂”实现零的突破
我省绿色低碳转型发展又迈出标志性一步。9月4日,记者获悉,德力西电气濮阳基地,被工信部授权的节能诊断服务机构钛和检测认证集团授予“零碳工厂”证书,这意味着河南省“零碳工厂”实现零的突破。(今日《河南日报》1版)

https://zzrb.zynews.cn/html/2023-09/05/node_3.htm
2023中国(郑州)国际旅游城市市长论坛举行
王凯杜江希沙姆·阿姆纳共同启幕
9月4日,2023中国(郑州)国际旅游城市市长论坛在郑州国际会展中心开幕。省长王凯、文化和旅游部副部长杜江、埃及地方发展部部长希沙姆·阿姆纳共同启幕。
世界旅游联盟主席张旭,联合国世界旅游组织大使祝善忠,省委常委、宣传部长王战营,省委常委、郑州市委书记安伟出席开幕式并致辞,副省长张敏主持。(今日《郑州日报》1版)

市委常委会传达学习省委书记楼阳生到郑调研指示精神
统一思想认识 强化“三标”引领
奋力推动国家中心城市现代化建设迈出坚实步伐
9月4日,市委常委会召开扩大会议,传达学习省委书记楼阳生到航空港区、郑州市部分县级市调研指示精神,研究部署贯彻落实工作。
省委常委、市委书记安伟主持会议并讲话。(今日《郑州日报》1版)

“郑州之夜”文化旅游推介活动举行
如意湖畔微风习习,熊耳河水波光潋滟。9月4日晚,“郑州之夜”文化旅游推介活动在郑州国际会展中心隆重举行,省委常委、市委书记安伟出席。(今日《郑州日报》1版)

安伟会见出席2023中国(郑州)国际旅游城市市长论坛外宾
全面深化多领域交流合作
携手拓展郑州高质量发展“朋友圈”
9月4日,省委常委、市委书记安伟会见出席2023中国(郑州)国际旅游城市市长论坛的外国嘉宾,就开展交流合作达成广泛共识。(今日《郑州日报》1版)

《全球美好城市郑州倡议》发布暨签约仪式举行
郑州市与部分国际旅游城市签约
9月4日,作为2023中国(郑州)国际旅游城市市长论坛亮点活动之一,《全球美好城市郑州倡议》发布暨签约仪式在郑州国际会展中心举行,市长何雄代表郑州市与部分国际旅游城市签约,省文化和旅游厅党组书记、厅长黄东升,市领导陈红民等出席。(今日《郑州日报》1版)

何雄会见国际旅游城市市长论坛嘉宾代表
抢抓高质量共建“一带一路”机遇
携手搭建起友好交流桥梁
9月3日至4日,市长何雄先后会见出席2023中国(郑州)国际旅游城市市长论坛的嘉宾代表,就开展务实合作进行深入交流。世界城地组织亚太区秘书长博纳蒂娅·伊拉瓦蒂·詹德拉德薇、葡萄牙莱里亚市市长贡萨洛·洛佩斯、韩国驻武汉总领事河成柱、美国驻武汉总领事蓝如瑾、法国亚眠市副市长帕斯卡尔·弗拉德库尔等参加会见。(今日《郑州日报》1版、2版)

郑州市投资集团:
项目支撑 产融互动 培育经济发展新动能
建设运营产业园累计约240万平方米;产业载体项目总投资预计323.84亿元;母基金累计撬动社会资本规模超过1000亿元、各类产业子基累计投资项目251个……“自今年3月成立以来,郑州市投资集团坚持党建引领,以推动我市产业转型升级和重大战略落地为自觉担当,以打造‘四新’一流国资国企为行动目标,产业投资、基金运作、股权管理、园区管理、项目建设等业务板块全面发力,产业投资效果初步显现。” 郑州市投资集团有限公司党委书记、董事长杨迎辉告诉记者。(今日《郑州日报》1版、2版)

https://zzrb.zynews.cn/html/2023-09/05/node_4.htm
(今日《郑州日报》2版)

郑州人是懂浪漫的——
3号线二期车站芳容初绽 蝴蝶为“骨”翩翩而至
市民去蝶湖公园游玩打卡,将会更方便!已通过运营前安全评估的3号线二期工程已进入开通倒计时。昨日下午,郑州中建深铁3号线组织开展媒体试乘活动,提前感受3号线二期带来的舒适与便捷。(今日《郑州日报》2版)

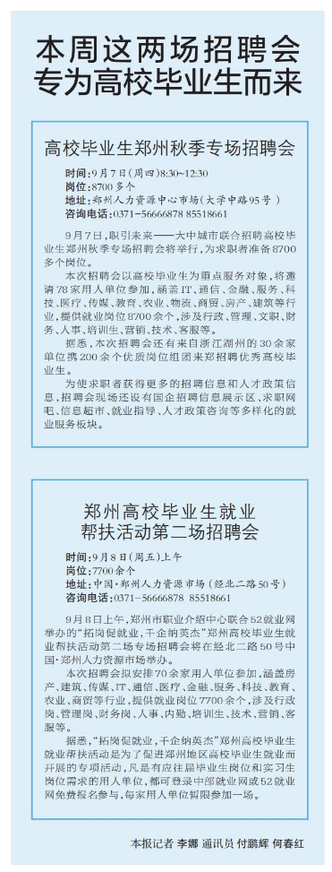
本周这两场招聘会专为高校毕业生而来
高校毕业生郑州秋季专场招聘会
9月7日,职引未来——大中城市联合招聘高校毕业生郑州秋季专场招聘会将举行,为求职者准备8700多个岗位。
郑州高校毕业生就业 帮扶活动第二场招聘会
9月8日上午,郑州市职业介绍中心联合52就业网举办的“拓岗促就业,千企纳英杰”郑州高校毕业生就业帮扶活动第二场专场招聘会将在经北二路50号中国·郑州人力资源市场举办。(今日《郑州日报》2版)

大学生志愿服务乡村振兴计划启动报名
到到基层去,到祖国最需要的地方去
到基层去,到祖国最需要的地方去,2023年河南省大学生志愿服务乡村振兴计划启动了。记者昨日从河南省大中专学生就业服务中心获悉,今年该计划拟招募600名志愿者赴全省76个服务县(区)从事为期2年的志愿服务工作。(今日《郑州日报》2版)

7405套!配租率98%!
我市人才公寓“上新”不断加速
9月4日,记者从市房管局获悉,自3月30日我市出台新的人才公寓暂行管理办法以来,已陆续推出五个批次13个项目共7405套人才公寓。有了新政策的赋能,我市人才公寓配租工作紧跟“招才引智”的脚步,不断提速。(今日《郑州日报》2版)

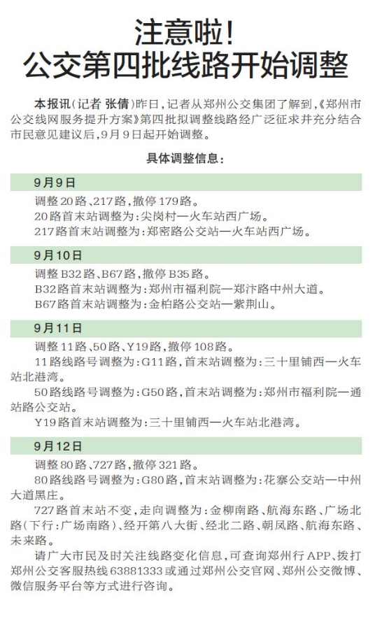
注意啦!公交第四批线路开始调整
昨日,记者从郑州公交集团了解到,《郑州市公交线网服务提升方案》第四批拟调整线路经广泛征求并充分结合市民意见建议后,9月9日起开始调整。(今日《郑州日报》2版)

https://zzrb.zynews.cn/html/2023-09/05/node_5.htm
(今日《郑州日报》3版)

https://zzrb.zynews.cn/html/2023-09/05/node_6.htm
(今日《郑州日报》4版)

https://zzrb.zynews.cn/html/2023-09/05/node_7.htm
(今日《郑州日报》5版)

https://zzrb.zynews.cn/html/2023-09/05/node_8.htm
(今日《郑州日报》6版)

https://zzrb.zynews.cn/html/2023-09/05/node_9.htm
(今日《郑州日报》7版)

https://zzrb.zynews.cn/html/2023-09/05/node_10.htm
(今日《郑州日报》8版)

为高质量发展蓄势赋能
上街区:精准培育“专精特新”企业
“我们致力于精、尖产品研发制造,研发投入比例逐年提高,这几年销售收入基本上是40%到50%的增速。”近日,记者在走访郑州沃德超硬材料有限公司时,该企业负责人向记者介绍。(今日《郑州日报》8版)

编辑:林红 袁澜青 冉源雪 王静田
特别声明:未经正式授权请勿转载本文,侵权必究
微信扫一扫
在手机上浏览