2025-07-13 07:05:54

今天是2025年7月13日,星期日,农历六月十九。今天白天到夜里,晴天间多云,偏北风2~3级,最高温度39℃,最低温度29℃,AQI:41,空气质量:优,空气湿度:67%,气压:1006hPa。



点击收看7月12日央视《新闻联播》
点击收看7月12日《河南新闻联播》
点击收看7月12日《郑州新闻联播》

点击收听7月13日中央台《新闻和报纸摘要》
点击收听7月13日河南台《河南新闻》
点击收听7月13日郑州台《郑州早新闻》


http://paper.people.com.cn/rmrb/pc/layout/202507/13/node_01.html
努力创作更多讴歌时代精神抒发人民心声的精品佳作
——习近平总书记给田华等8位电影艺术家回信激励电影工作者为繁荣发展文艺事业、建设文化强国作出新贡献
“长期以来,你们怀着对党和人民的热爱、对艺术理想的坚守,塑造了一个个生动鲜活的银幕形象,给几代观众留下美好回忆。”近日,习近平总书记给田华等8位电影艺术家回信,对电影工作者提出殷切期望。
习近平总书记的回信温暖人心、催人奋进,在广大电影工作者中引发热烈反响。大家表示,要把深入学习贯彻习近平总书记重要回信精神同学习实践习近平文化思想结合起来,坚定文化自信,扎根生活沃土,努力创作更多讴歌时代精神、抒发人民心声的精品佳作,为繁荣发展文艺事业、建设文化强国作出新贡献。(今日《人民日报》1版、4版)

农业强国建设步履铿锵
晌午,山东沂南县铜井镇竹泉村热闹起来了。
“进进出出厨房,就没闲下来过!”村民高梅章把一盘竹笋炒肉端上农家乐餐桌,“游客就喜欢这农家味儿,清蒸土鸡、山野菜,几乎桌桌必点。”(今日《人民日报》1版)

干部下沉基层,办实事解民忧——“民情快递单” 搭起一座桥
“没有摄像头,咋确定车顶的墙皮是我们这儿掉的?”
“不赔钱,我就去法院起诉!”
天津市南开区宁发阳光公寓社区党群服务中心里,一场调解正在进行。双方各执一词,眼看又要吵起来。
“大家先别急,吵架解决不了问题,咱们慢慢把事情理一理。”调解法官傅美兰的一番话,让双方冷静下来。(今日《人民日报》1版)

https://newpaper.dahe.cn/hnrb/html/2025-07/13/node_10.htm
刘宁到郏县宝丰县调研时强调
做大做优做强县域特色产业
着力推动资源型经济转型发展
7月12日,省委书记刘宁到平顶山市郏县、宝丰县,调研企业发展、乡村振兴、文旅融合等工作。(今日《河南日报》1版)

城市容得下瓜摊
——从郑州“西瓜地图”看城市之治
夏天的“标配”是什么?有人戏言:空调、Wi-Fi、西瓜。
又是一年“吃瓜季”,瓜农纷纷入郑州。如何既能方便瓜农卖瓜、市民买瓜,又能维护市容秩序?这一难题考验着城市治理智慧。
多年以来,西瓜大规模上市之时,郑州同步上新“西瓜地图”,努力探索城市治理与民生需求协同推进的有效路径。(今日《河南日报》1版)

省直青年人才公寓第二批次配租工作启动
7月10日,记者从河南省省直保障性住房建设管理中心获悉,近日,省直青年人才公寓第二批次配租工作启动,本次配租房源包括博学苑、航港南苑、经开苑、文华苑、永盛苑、广惠苑6个院区,共3543套。(今日《河南日报》1版)

https://zzrb.zynews.cn/html/2025-07/13/node_3.htm
市委常委会召开会议
传达学习贯彻习近平总书记重要讲话精神
7月12日,市委常委会召开会议,传达学习习近平总书记在山西考察时的重要讲话精神,研究我市贯彻落实意见。
省委常委、市委书记安伟主持会议并讲话。(今日《郑州日报》1版)

全市城市精细化管理工作调度会召开
对标先进久久为功提升精细化管理水平
为高质量发展高效能治理提供坚实支撑
7月12日,全市城市精细化管理工作调度会召开,市委副书记、代市长庄建球出席并讲话,强调要深入学习贯彻习近平总书记考察河南重要讲话精神和关于城市工作的重要论述,坚持问题导向,下足“绣花功夫”,对标先进,久久为功,全面提升城市精细化管理水平,为推进高质量发展、实现高效能治理提供坚实支撑。(今日《郑州日报》1版)

践行“两高四着力” 奋力当标杆做示范
贯彻落实市委十二届八次全会精神
超市“胖改” 郑州育出永辉全国转型“样本”
2024年盛夏,永辉超市全国首个胖东来模式调改店——河南永辉超市郑州信万广场店在万众期待中璀璨启幕。顶着炎炎烈日,为了一睹永辉超市全国首个“胖改店”的崭新面貌,成千上万消费者一大早就在店门口排成蜿蜒长龙。“我特意转了两路公交车,用了一个多小时才到,想给家人买点大月饼尝尝。”“终于开业了,俺老两口专程坐地铁过来看看。”市民热情的话语释放出对郑州商业新未来的满满期待。(今日《郑州日报》1版、2版)
1696.8万元,奖金再创新高!
重奖创新 从宇通看中国“智”造通关密码
7月10日,在宇通集团召开的科学技术进步奖暨产品线奖励表彰大会,集团拿出1696.8万元重金奖励2024年度科技进步项目,金额同比增长36%,项目数量多达42项,激励力度、规模之大再创新高。(今日《郑州日报》1版、2版)

深入推进高效能治理
一“网”情深 以“格”促治
高新供水:智慧水务让供水服务更便民
“小水滴”连着“大民生”。郑州水务集团高新供水是郑州水务集团智能体建设的示范点之一,也是我市供水“一体化一张网”首个落地项目。高新供水通过党建引领,探索实践“雁阵”供水服务体系,深度融入高新区5个办事处的社会治理网格,数字赋能精准服务,不断提升群众的用水获得感、幸福感,力争在全市公用事业领域党建引领基层治理提供“高新样本”。(今日《郑州日报》1版、2版)

“瞬间的永恒”昙花文化艺术展开幕
共赏月下美人刹那芳华
为创新打造昼夜复合型游览体验,7月12日,“郑有花开 共享精彩”——昙花文化艺术展在紫荆山公园紫荆苑展厅开幕。(今日《郑州日报》1版)

高考录取通知书寄递工作启动
郑州邮政开启“绿色通道”
7月12日上午,随着郑州邮政邮车稳稳驶入河南农业大学校园,郑州邮政正式开启了2025年高考录取通知书的揽收工作。(今日《郑州日报》1版)

https://zzrb.zynews.cn/html/2025-07/13/node_4.htm
(今日《郑州日报》2版)

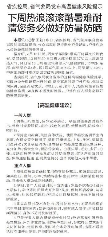
省疾控局、省气象局发布高温健康风险提示
下周热浪滚滚酷暑难耐
请您务必做好防暑防晒
昨日,省疾控局、省气象局联合发布高温健康风险提示:公众高温时段应避免户外活动,户外作业人员务必做好防暑降温。(今日《郑州日报》2版)

深化“高效办成一件事”
打造便捷高效营商环境
——访市行政审批和政务信息管理局党组书记、局长盛铎
“市委十二届八次全会对我市今后一段时期重点工作作出全面科学部署,为我们锚定目标、奋勇前行提供了行动指南。”市行政审批和政务信息管理局党组书记、局长盛铎表示,全会提出的全面贯彻“两高四着力”重大要求,特别强调要以改革创新激发内生动力,这为政务服务工作指明了实践路径。全市行政审批系统将深入学习贯彻全会精神,把思想和行动统一到市委决策部署上来,以更高标准、更实举措推动政务服务提质增效,为加快郑州国家中心城市现代化建设提供高效政务环境支撑。(今日《郑州日报》2版)

陶瓷版《西游记》来啦
“驼铃古道丝绸路,胡马犹闻唐汉风。”7月12日,由郑州大象陶瓷博物馆、陕西唐三彩艺术博物馆主办的《西游记——唐代陶瓷中的丝路文明》展在郑州大象陶瓷博物馆火热开幕,造型各异的骆驼俑、高鼻深目的胡人俑等展品,生动再现了唐代陶瓷中的丝路文明。(今日《郑州日报》2版)

https://zzrb.zynews.cn/html/2025-07/13/node_5.htm
(今日《郑州日报》3版)

https://zzrb.zynews.cn/html/2025-07/13/node_6.htm
(今日《郑州日报》4版)

编辑:王静田 袁澜青
值班统筹:林红
特别声明:未经正式授权请勿转载本文,侵权必究
微信扫一扫
在手机上浏览