2026-04-16 07:05:00

今天是2026年4月16日,星期四,农历二月二十九。今天白天到夜里,阵雨转多云,偏南风3级,最高温度24℃,最低温度14℃,AQI:47,空气质量:优,空气湿度90%,气压:998Pa。今日郑州限行机动车尾号4和9。



点击收看4月15日《郑州新闻联播》


https://zzrb.zynews.cn/html/2026-04/16/node_3.htm
习近平同越共中央总书记、国家主席苏林举行会谈
共同会见中越青年代表
习近平夫妇同苏林夫妇亲切话别
4月15日上午,中共中央总书记、国家主席习近平在人民大会堂同来华进行国事访问的越共中央总书记、国家主席苏林举行会谈。
习近平再次祝贺苏林当选越南国家主席。习近平指出,你当选越南国家主席后第一时间到访中国,体现了你对发展中越关系的高度重视。相信在以苏林同志为首的越共中央坚强领导下,越南必将坚定走好社会主义道路,朝着建党建国“两个一百年”奋斗目标砥砺奋进。无论国际形势如何变化,中方始终将越南作为周边外交优先方向,愿同越方秉持初心、赓续友谊,团结协作、相互支持,继续按照“六个更”总体目标,高质量推进全面战略合作,加快构建更高水平具有战略意义的中越命运共同体,为推动构建人类命运共同体作出更大贡献。
习近平强调,党的领导是社会主义的最本质特征和最大优势。捍卫社会主义制度和共产党执政地位,是中越两党最大的共同战略利益。双方要保持高度的战略清醒和强大的战略定力,始终坚定道路自信和制度自信,坚持改革不改向、变革不变色。(今日《郑州日报》1版)

习近平会见俄罗斯外长拉夫罗夫
4月15日上午,国家主席习近平在北京人民大会堂会见俄罗斯外长拉夫罗夫。
习近平请拉夫罗夫转达对普京总统的诚挚问候。习近平指出,今年是中俄战略协作伙伴关系建立30周年,也是《中俄睦邻友好合作条约》签署25周年,两国全面战略协作伙伴关系保持高水平发展,各领域合作成果丰硕。面对变乱交织的国际形势,中俄关系的稳定性和确定性尤为宝贵,《中俄睦邻友好合作条约》的强大生命力和示范意义更加凸显。双方要全力落实我和普京总统达成的重要共识,加强战略沟通,密切外交协调,推动中俄全面战略协作伙伴关系站得更高、走得更稳、行得更远。(今日《郑州日报》1版)

市政府第七十九次常务会议召开
传达学习习近平总书记重要文章
研究巡视整改、污染防治等工作
4月15日,市长庄建球主持召开市政府第79次常务会议,陈宏伟、石秀田、陈红民、王滔、张艳敏等出席。
会议传达学习习近平总书记在《求是》杂志上发表的重要文章《树立和践行正确政绩观》,强调要深学细悟习近平总书记关于树立和践行正确政绩观的重要论述,提高思想认识、整改突出问题、立好制度规矩,以实际行动坚定拥护“两个确立”、坚决做到“两个维护”。要坚持知行合一,把开展好学习教育同抓好巡视反馈意见整改落实、深化整治形式主义为基层减负等贯通起来,同做好今年各项重点工作结合起来,以实绩实效更好推动发展、造福人民。要坚持以上率下,带头将正确政绩观内化于心、外践于行,一体推进学查改,确保学习教育取得扎实成效。(今日《郑州日报》1版)

一季度我省外贸进出口增长近三成
超2600亿元实现“开门红”
其中新郑综保区外贸规模跻身全国前三
昨日从郑州海关传出消息,一季度全省进出口值2631.5亿元,同比增长28.7%。其中,出口1551.1亿元,增长11.7%;进口1080.4亿元,增长64.8%,全省外贸实现“开门红”。(今日《郑州日报》1版)

丙午年粤港澳大湾区(香港)恭拜轩辕黄帝大典暨十周年盛典在香港圆满礼成
4月14日,丙午年黄帝故里拜祖大典粤港澳大湾区(香港)同拜活动——粤港澳大湾区(香港)恭拜轩辕黄帝大典暨十周年盛典在香港尖沙咀会堂举行。粤港澳大湾区政界、侨界、商界代表及社团领袖、青年代表等近500人齐聚香江水畔,怀着无限崇敬,共拜中华人文始祖黄帝、共叙乡情、共祝中华繁荣昌盛、共祈粤港澳大湾区美好未来。(今日《郑州日报》1版)

一季度郑州机场国际货邮量蝉联中西部第一
同比增长21.8%创历史同期新高
4月15日从郑州海关传出消息,一季度,郑州机场国际地区货邮量达16.32万吨,同比增长21.8%;监管进出境航班4850架次,同比增长11.80%,为河南外贸实现“开门红”注入强劲动能。(今日《郑州日报》1版、2版)

https://zzrb.zynews.cn/html/2026-04/16/node_4.htm
(今日《郑州日报》2版)

“移”路生花 “郑”是吾乡
——郑州市水库移民后扶二十年
观沟村:“治”出新气象 “理”出好日子
开栏的话
2006年,我国启动移民后扶工作,针对全国大中型水库农村移民实施为期二十年的资金扶持。二十年来,郑州市全力推动移民后扶政策落地见效,让移民群众从“搬得出”稳稳迈向“稳得住、能发展、可致富”。
2026年是水库移民后扶政策二十年期满、向“长效发展期”转型的关键之年。即日起,本报推出【“移”路生花 “郑”是吾乡——郑州市水库移民后扶二十年】系列报道,走进郑州各地的水库移民村,讲述移民故事,记录移民发展,看移民村大好今朝。
春日走进观沟村,绿树繁花掩映屋舍。清晨,不少村民骑车到附近企业上班;傍晚,村民们或在花园亭中聊天唱戏,或在村头广场运动健身。一幅村美、人和、业兴的美好图景映入眼中。(今日《郑州日报》2版)

2026豫商大会明日在郑启幕
春风如约,聚首郑州;豫商同心,共赢未来。4月15日,记者从省商务厅获悉,以“河南新发展 豫商新机遇”为主题的2026豫商大会将于4月17日至19日在郑州举行。本届大会旨在搭建产业、智力、资源等合作平台,深化与海内外豫商的全方位合作,为河南高质量发展注入新动能。(今日《郑州日报》2版)

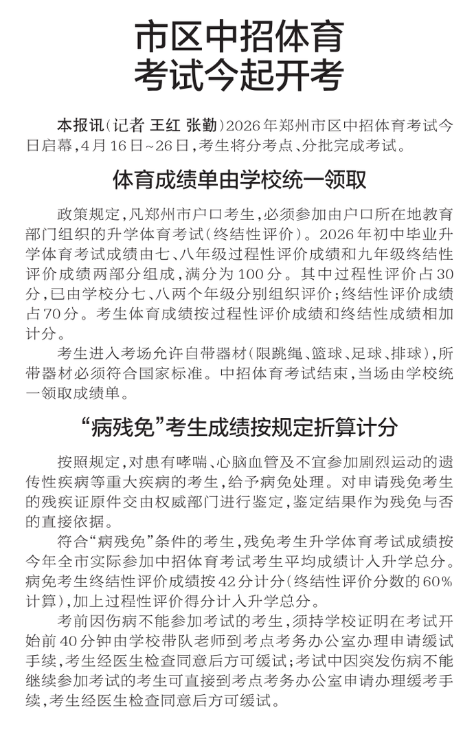
市区中招体育考试今起开考
2026年郑州市区中招体育考试今日启幕,4月16日~26日,考生将分考点、分批完成考试。(今日《郑州日报》2版)

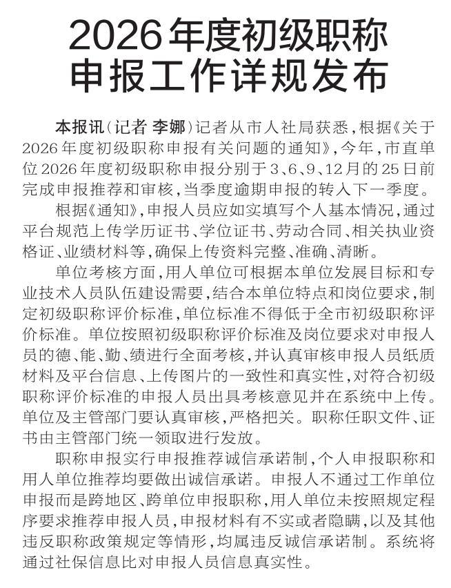
2026年度初级职称申报工作详规发布
记者从市人社局获悉,根据《关于2026年度初级职称申报有关问题的通知》,今年,市直单位2026年度初级职称申报分别于3、6、9、12月的25日前完成申报推荐和审核,当季度逾期申报的转入下一季度。(今日《郑州日报》2版)

“娘家人关爱卡”公益体检预约热线开通
昨日,记者从市妇联获悉,由市妇联、市卫生健康委联合主办,郑州市中心医院承办的“娘家人关爱卡”公益体检活动正式开通热线预约服务。(今日《郑州日报》2版)

市医保局公开招聘65名就业困难人员从事公益性岗位
昨日,记者从郑州市医疗保障局获悉,今年市医保局计划面向社会就业困难人员公开招聘65人从事公益性岗位。(今日《郑州日报》2版)

我省就加强殡葬服务收费管理征求意见
进一步规范殡葬服务收费行为,切实减轻群众丧葬负担,近日,河南印发《关于进一步加强殡葬服务收费管理的通知(征求意见稿)》,面向社会公开征求意见,如有意见建议,可在5月14日前,向河南省发展和改革委员会反馈。(今日《郑州日报》2版)

卫生系列高级职称业务水平考试7月举行
2026年度卫生系列高级职称评价仍采取业务水平考试与评审相结合的办法,其中,业务水平考试时间定为7月4日至5日。(今日《郑州日报》2版)

2026年郑州市第二批人才公寓即将上线配租
共634套房源 位于郑东新区
4月15日,记者从郑州市住房保障和房地产管理局获悉,2026年郑州市第二批人才公寓将于4月20日9:00上线配租,涉及郑东新区1个项目,共634套房源。(今日《郑州日报》2版)

https://zzrb.zynews.cn/html/2026-04/16/node_5.htm
(今日《郑州日报》3版)

https://zzrb.zynews.cn/html/2026-04/16/node_6.htm
(今日《郑州日报》4版)

https://zzrb.zynews.cn/html/2026-04/16/node_7.htm
(今日《郑州日报》5版)

全民国家安全教育
“国家安全长城行”主题展览在郑开幕
在第十一个全民国家安全教育日到来之际,由国家安全部宣传教育局主办的“国家安全长城行”主题展览在河南省科技馆(新馆)开展。(今日《郑州日报》5版)
国家安全教育进校园 趣味互动入脑入心
为深入贯彻总体国家安全观,提升高校师生国家安全素养,在第十一个全民国家安全教育日来临之际,河南省国家安全厅在河南大学郑州校区开展“国家安全教育进校园活动”,以创新形式推动国家安全宣传教育入脑入心。(今日《郑州日报》5版)
国家安全“青”尽全力
这场校园宣讲超有料
在第十一个全民国家安全教育日来临之际,郑州市公安局金水分局组织反诈大队、禁毒大队、文化路派出所的民辅警及德裕行禁毒社工,组成“安全宣讲团”,为河南农业大学的在校大学生带来一场干货满满的安全“守护课”(如图)。这也是金水公安紧扣2026年全民国家安全教育日“统筹发展和安全 护航‘十五五’新征程”主题,为学子们量身定制的安全“必修课”。(今日《郑州日报》5版)
省公安厅多措并举推动国家安全意识深入人心
4月15日是第十一个全民国家安全教育日,为深入贯彻落实总体国家安全观,推动国家安全宣传教育走深走实,切实提升广大群众自觉维护国家安全意识,省公安厅紧扣“统筹发展和安全 护航‘十五五’新征程”主题,依托党支部结对共建,通过开展“国安教育小课堂”“政安邻里说”等活动,推动国家安全教育宣传活动进机关、进校园、进社区。(今日《郑州日报》5版)

红火的日子 热腾腾的家 系列报道
从“实验室”到“工程验证”:
科研伉俪的“膜”力人生
凌晨12点,河南郡北科技园的MOFs材料中试基地,余亮和赵倩倩刚结束一天的工作。回到家休息的余亮拿起手机刷到陶瓷膜生产工艺的相关视频,习惯性地分享给妻子赵倩倩。(今日《郑州日报》5版)

https://zzrb.zynews.cn/html/2026-04/16/node_8.htm
(今日《郑州日报》6版)

https://zzrb.zynews.cn/html/2026-04/16/node_9.htm
(今日《郑州日报》7版)

郑州高新区:
多维度打造具身智能产业新高地
走进郑州高新区云智科技园,众擎机器人即将启用的办公与生产场地内,装修工程已进入收尾阶段,工人们正进行设备调试与内部道路平整作业。这座由河南投资集团旗下专业载体运营的园区,正通过场地装修、电力增容、消防配套等一系列工作,为这家具身智能领域新晋“百亿独角兽”的快速入驻与后续量产提供基础保障。(今日《郑州日报》7版)

https://zzrb.zynews.cn/html/2026-04/16/node_10.htm
(今日《郑州日报》8版)

https://zzrb.zynews.cn/html/2026-04/16/node_11.htm
(今日《郑州日报》9版)

https://zzrb.zynews.cn/html/2026-04/16/node_12.htm
(今日《郑州日报》10版)

https://zzrb.zynews.cn/html/2026-04/16/node_13.htm
(今日《郑州日报》11版)

https://zzrb.zynews.cn/html/2026-04/16/node_14.htm
(今日《郑州日报》12版)

编辑:王静田 赵宸
值班统筹:于淼
特别声明:未经正式授权请勿转载本文,侵权必究
微信扫一扫
在手机上浏览